- 预付定金
- 全额付款
中国北极+冰雪白桦林+黑龙江边境打卡+圣诞村邂逅圣诞老人,马拉爬犁+鄂温克驯鹿接触+激情滑雪
中国北极+冰雪白桦林+黑龙江边境打卡+圣诞村邂逅圣诞老人,马拉爬犁+鄂温克驯鹿接触+激情滑雪






















详细行程
第一天:哈尔滨集合-雪国列车-漠河

今天,国内各地的驴友汇集有“东方莫斯科”东方小巴黎美誉的冰城—【哈尔滨】,到指定地点找领队汇合。早到的也可自行到【中央大街】【索菲亚教堂】【松花江】等游玩,既然到了冰城,怎能少得了地道的东北美食,【东方饺子城】去吃顿饺子,不吃饺子的可以去奢侈下吃俄【罗斯大餐】当然纯正地道的东北菜,在喝上三五两东北小烧可能是最好的选择,为我们的雪国之行拉开帷幕庆祝一下。
16:30抵达哈尔滨火车站集合,准时出发漠河。
住宿:夜宿哈尔滨-漠河火车上
哈尔滨到漠河参考车次,以实际购票车次为准
1、K5171,12:55—07:47
2、K5159,13:06—09:15
3、K7039,17:18—10:00
4、K7041,18:20—12:13

第二天:漠河—白桦林—乌苏里浅滩—龙江第一湾—马拉爬犁-冬捕—北红村
下火车稍事休息后,我们就会驱车前往北红村,龙江第一湾、沿途欣赏【白桦林】风光。雪后的白桦林就像银杏,换季变装。站在白桦林间,有种飒飒然的清爽,偶尔有小松鼠窜过,在雪地发出窸窣声。
13:00我们会到达祖国的最北端—【乌苏里浅滩】,一定要看看【黑龙江第一湾】,宽广的中俄界河黑龙江对面就是俄罗斯的山,山下就是俄罗斯的村落。
15:00参观过后,我们出发前往与北极村一字之差的【北红村】,是真正的地理最北村落,一个原汁原味的俄罗斯民族村,保留了原始的村庄面貌和地道的东北生活。北红村很小,一条长长的路穿越整个村子,木栅栏围着原始的木刻楞房屋。茫茫白雪里透着暗黄色的木屋,远看就如梦幻的荷兰小乡村

16:00我们会乘坐【马拉爬犁】,在俺们村,马拉爬犁随处可见,这是村民们最喜欢的出行方式,马夫在寒风中唠嗑,盖着棉被的乘客,马拉着爬犁穿过村庄...

冬季的乡村,黑夜在四五点时便已降临,在太阳西沉后的漫长黑夜里,你可以带上你的相机到村庄外仰望星空,记录北国的静夜,幸运的话可以偶遇北极光。
住宿:夜宿北红村农家院双人标间,独立卫浴
温馨提示
1.因漠河地处大兴安岭地区,沿途手机信号基本没有,所以出发前给家人打个电话报个平安。
2.当地吃饭的地方很少,由于行程需要,中午以简餐热食为主。
3.漠河气温低,要穿暖,裸露在外面的皮肤要经常活动,否则容易冻伤。
4.沿途多数为乡道,没有服务区,厕所相对比较原始。
第三天:北红村—女脚湾—圣诞村—北极村—中华北疆第一哨—神州北极碑—北极沙州
一觉醒来的清晨,站在茫茫雪原看日出,此时迎着朝霞玩一场【泼水成冰】,或者直接躺在在雪被子里撒欢,时间仿佛停止。

08:30驱车前往【女脚湾】弯弯曲曲的额木尔河蜿蜒磅礴,通往女脚湾的【白桦林间小路】是非常棒的出片地,一定要落雪后去。
11:00前往【北极圣诞村】,亚洲唯一的圣诞世界、芬兰罗瓦涅米纯正的圣诞老人,进入完全由白雪雕成的圣诞雪屋,与圣诞老人合影,在圣诞邮局寄信,收集一个专属邮戳,感受圣诞的乐趣。

之后前往【冰雪娱乐场】,在这里你可以像个孩子一样玩打陀螺、冰上自行车、雪地排球、雪地悠波球以及令人尖叫驻足的冰上碰碰车,让你在欢乐中碰撞一份冰雪奇缘。
13:30驱车前往【北极村】,跨越了半个中国来见—北极村,这里有中国“北方第一哨”北极哨所,中国唯一观测北极光的最佳地点,这里有北方最原始的美丽雪景......这里最大的乐趣就是“极北”的探索,最北邮局,最北教堂,最北旅馆,最北广场……甚至还有最北厕所……让你忍不住想把所有的最北都找到。

晚餐后出来体验北极的夜晚,这里的冬夜十分漫长,但熠熠的夜空却让人雀跃。漆黑之中繁星密布,宁静而唯美。
住宿:夜宿北极村快捷/商务宾馆双人标间
温馨提示
1.早上要多穿点,江面的风比较冷,冬捕属于小网捕捞野生鱼,需要靠运气,并不是每天都有收获。
2.因北极村地处偏远,运输成本大,所以当地物价比较高。
3.北极村有很多购物店,价格比较高,不建议在此买土特产,最后一天会回到漠河县,再买特产就可以。
第四天:北极村—最北邮局—鄂温克民族驯鹿苑—松苑公园—漠河舞厅 乘坐火车卧铺-哈尔滨
08:00用过早饭,就要和这里说声北极村再见了。给大家1小时时间可自行在北极村闲逛,感受北极村的清晨
在中国【最北邮局】(每人赠送一张漠河明信片,),把你对亲朋好友的祝福写在上面,,亲自投到邮筒里 那个人就已经拥有了跨越大半个中国的思念了。

09:00我们驱车前往【鄂温克民族驯鹿苑】寻找驯鹿的足迹,近距离接触可爱的小萌鹿。靠狩猎和驯鹿为生的敖鲁古雅鄂温克族人常年居住在大山密林深处,保持着原始的生产、生活方式,被称为“中国最后狩猎部落”,也是我国唯一饲养驯鹿的部落。

今天中午抵达漠河,午餐后前往去藏在城市中心的原始森林【松苑公园】这片森林奇迹地幸免于1987年的那场大火,完好无损,真实又神秘。

随后在领队的带领下打卡【漠河舞厅】,仿佛穿越了时空,回到了那个充满浪漫与哀愁的80年代。
之后我们就会到达漠河县城之后大家可以自由逛一下去买一些当地特产或用餐,之后准时前往火车站结束当天行程。
住宿:夜宿火车上
漠河到哈尔滨参考车次,以实际购票车次为准
1、K7040,12:21—05:46
2、K7042,15:35—09:42
3、K5172,17:28—14:03
4、K5160,18:08—14:08
温馨提示
1.行程最后一天带好各自物品,拿好火车票,不要弄丢,补票比较麻烦。
2.因漠河站属于小站,只有楼梯,行李比较重的客人请提前到检票口排队。
3.火车到达哈尔滨即为散团时间,可自行选择交通方式离开。
第五天:哈尔滨火车站中午12点左右解散
今天我们此次活动就接近尾声了,让我们大家互相留下联系方式,尽管我们在一 起的时间很短,但是大家也会记住这份缘分。天下没有不散的宴席,期待下次再聚。感谢大家参加活动 。
请预定14点30分以后的飞机或13点以后得火车返程。

费用包含
费用包含
一、全程车费,(全部为SUV或商务车出行,根据人数安排车辆,SUV每车4人,商务车每车人数不超过10人)
二、火车票:成人包含哈尔滨往返漠河火车卧铺票,(不保证任何车次、时间、席位,以具体出票为准)请集合当天12点之前抵达哈尔滨站,因旺季火车票紧张,建议提前15天以上报名,15天以内报名请现寻客服是否有票。
三、全程住宿费,
第一晚,哈尔滨-漠河火车卧铺
第二晚,北红村农家院/宾馆双人标间,独立卫浴;
第三晚,北极村农家院/宾馆双人标间,独立卫浴
第四晚,漠河-哈尔滨火车卧铺
四、全程门票费,(北极村门票、驯鹿苑、圣诞村、龙江第一湾、乌苏里浅滩、马拉爬犁)
五、餐费,(北红村早餐、北极村早餐)
六、全程优质司机兼职领队
七、保险,人身意外伤害险30万,旅行社责任险100万(注:只有拥有正规旅行社资质才可投保)双保险充分保障您的旅途
八、公用装备,对讲机,医药包等(领队医药包中药品种类:体温计,绷带,消毒水,酒精,医用棉,创可贴,云南白药)如需特殊药物请提前自备
九、全程过路费,油费,过桥费。司机,领队食宿费等。
【赠送项目】
特别赠送大东北特色游玩项目
冰上娱乐活动、驯鹿苑、泼水成冰、马拉爬犁、圣诞老人合影、邮寄明信片、寻觅最北点等(不参加无费用退回)
【个人自理费用】
一,到哈尔滨的往返大交通自理,提早订机票会便宜很多。
二,全程餐费自理AA
三,全程再无其它个人花费。
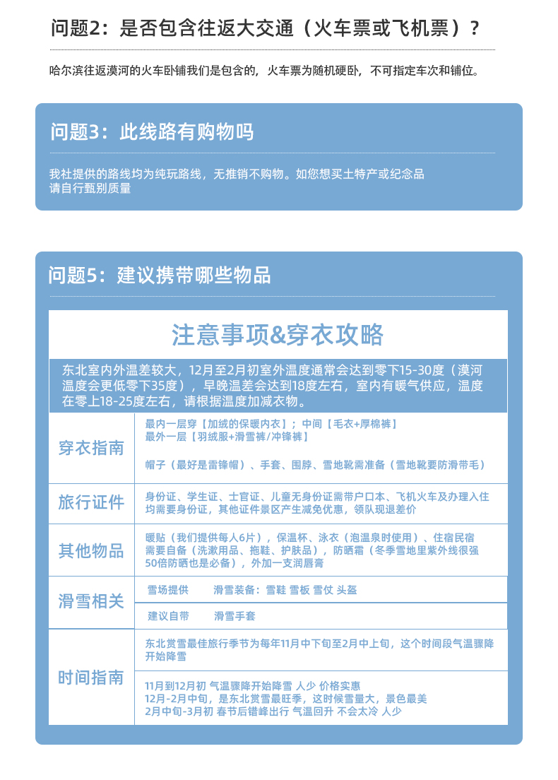
漠河冬季旅游注意事项
漠河的冬季相对于南方来说是比较寒冷的,但是并没有想象中的那么冷。原因是东北的冬季比较干燥,所以感觉上没有天气预报中说的那么寒冷。冬季室外温度一般在零下30度左右,最低时达到零下50度,不过室内有24小时暖气,一般温度都在18度以上。但由于东北的气候特点,还是有些注意事项要注意一下:
一. 保暖:东北冬季早晚温差大,请根据温度加减衣服,防寒服、雪地鞋、手套、帽子必备。
① 衣服:内衣要柔软、吸湿、透气,以利于保湿、干燥。功能性强,具有防风、防水、保暖、透气性好、质地轻柔的羽绒服为冬季旅游的首选服装;
② 鞋子: “寒从脚下起”从保暖的角度讲,鞋是最重要的。一双轻巧保暖鞋底厚实的鞋子,可以使你感到全身温暖,又可以防止在冰雪路上滑倒,从经济上看,一双100元左右的棉鞋就足够了;
③ 手套:选择五指的那种,方便灵活保暖;
④ 帽子:男士选择款式简单绒线帽,女士增加围巾。备注:如果在当地购买或随身携带不方便,也可以选择在到达东北的第一站城购买一些物美价廉的适用品,当地可选择的质地及品种较多。
◆二. 护肤、保湿:因东北室外天气十分干燥、室内多用暖气取暖,室内空气不是很流通,湿度一般在20%左右。所以准备油性较大具保湿功效的脂类护肤品就很重要,可防止干燥、皱裂,室内入睡前最好适当使用护肤品有并在床头放上一杯水可增加房间的湿度;有些南方的朋友,到了东北以后会流鼻血,这就是因为没有饮水导致毛细血管破裂引起的。其实很简单,每天多喝开水多吃水果。女士带一支润唇膏就完美了。
◆三. 护眼:如果是眼镜一族,最好选戴隐形。因为脸部的热气会布满你的镜片挡你的视野。太阳镜不可少。雪地上因阳光反射强烈,必须戴上有色眼镜来保护眼睛防止太阳光刺伤眼睛
◆四. 饮食:漠河地区因为气温低,尽可大口喝酒、大口吃肉,但是味道偏重;旅游途中,尽可能的多喝水,多吃水果;由于气温较低,所需热量相应增加,多食瘦肉类、蛋类、鲜鱼、豆制品、动物肝脏对补充人体热量很有好处,也可随身携带些巧克力,以补充热量。另外,最好携带旅行用的保温瓶,这样可保证随时喝到热水。
◆五. 健康:由于室内和室外有比较大的温差,所以千万不要在出汗或衣物很少的情况下到室外,否则容易引起感冒。可以根据个人身体状况出门常备的药物外,特别是感冒药,是东北之行的必备药品。
◆六. 电子产品的保护:
① 相机:在寒冷的条件下,相机容易失灵,所以在室外一定要注意相机的保暖。尤其是数码相机更怕冻。在室外一定要注意相机的保暖或藏于怀中,从室外进入室内,切记将相机用厚布包好,或放入胶袋内保护,否则因室内外温差太大,整部相机出满水珠;
② 电池:因为相机里的电池无法抵御低温,相机往往无法正常拍照,你应该在贴身口袋里多带一节电池备用,经常把有温度的电池装进相机;
③ 胶卷:胶卷受冻后脆性很大,因此在室外拉动胶卷时,不要用力过大,否则,胶卷会容易被拉断。
◆七. 户外活动:尤其在积雪较厚的户外进行活动时,一定请听从领队的安排,不要擅自离队或到一些不清楚状况的区域拍照,以免发生意外;在冰雪上行走时,膝盖应微屈,身体的重心向前倾,小步行走,这样就不易滑倒。选择一双好的雪地鞋能帮助您解决大问题。进行有一定风险的活动时(如:冰上项目、滑雪等),一定要听从领队和教练的指导,活动前,搓搓手,跺跺脚,搓搓耳朵,让全身筋骨活络起来,注意裸露在外的皮肤保暖,有了暖意再活动时才不容易冻伤,也不会因摔倒造成骨折等伤害;如果因为不小心而造成局部伤冻,要敷上冻疮膏,而且有冻伤后不要用热水去敷,防止造成更深的创伤,可以用雪搓、用冷水缓解,这样才能逐步康复。

